用户登录
首页
home
解决方案
Solutions
服务案例
ServiceCase
新闻中心
NewsCentre
培训
Training
关于我们
AboutUs
行业咨询
试点示范
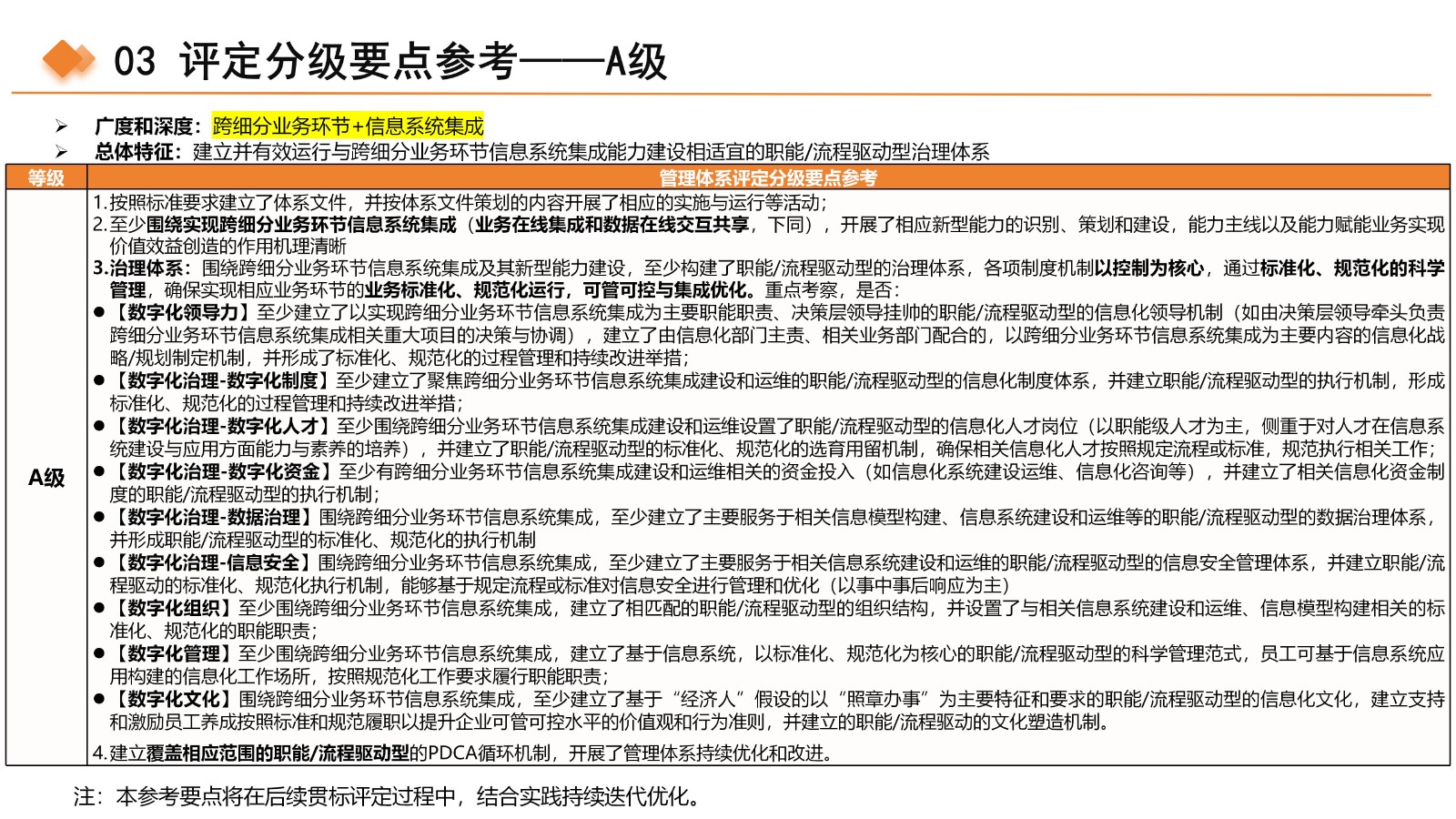
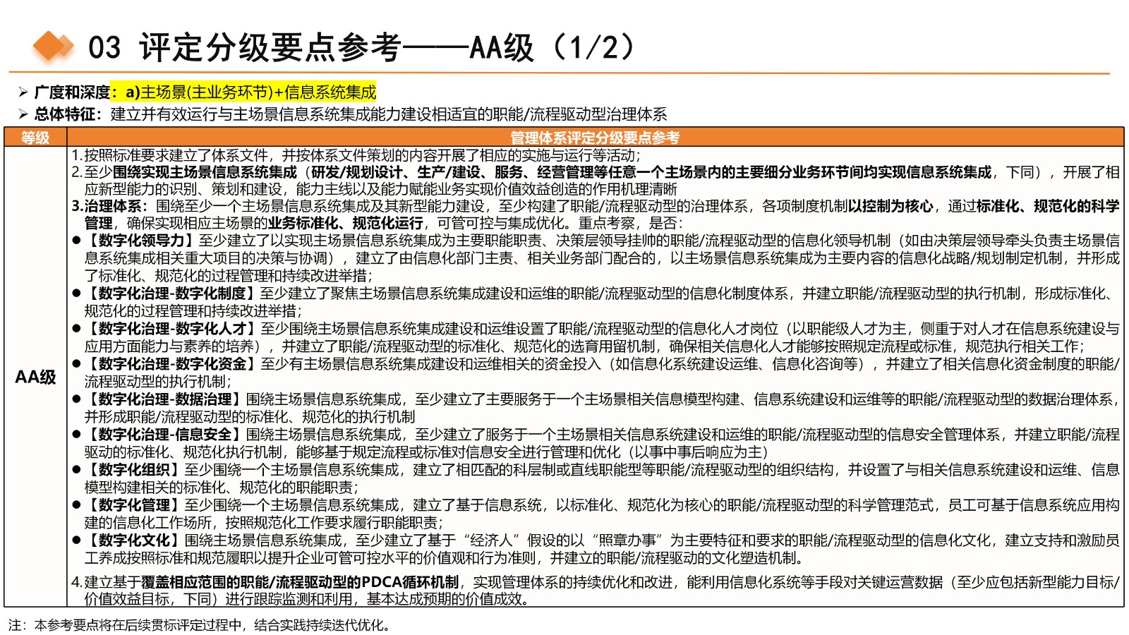
两化融合管理体系升级版评定分级要点参考
来源:
阅读次数: 次
发布时间:2026-01-22 14:59
上一条:两化融合管理体系是什么?
下一条:促进数智转型发展,创建4A平台级企业
质科融创公众号
客服微信号
友情链接
中华人民共和国工业和信息化部
上海质量管理科学研究院
两化融合服务平台
企业贯标培训
两化评定员培训
潜在客户
用户登录
TOP
点击或扫码进入
我们的课堂